Evolutionary database design
At Bitwarden we follow Evolutionary Database Design (EDD). EDD describes a process where the database schema is continuously updated while still ensuring compatibility with older releases by defining a database transition phases.
Bitwarden also needs to support:
- Zero-downtime deployments: Which means that multiple versions of the application will be running concurrently during the deployment window.
- Code rollback: Critical defects in code should be able to be rolled back to the previous version.
To fulfill these additional requirements the database schema must support the previous release of the server.
Design
Database changes can be categorized into two categories: destructive and non-destructive changes [1]. A destructive change prevents existing functionality from working as expected without an accompanying code change. A non-destructive change is the opposite: a database change that does not require a code change to allow the non-application to continue working as expected.
Non-destructive changes
Many database changes can be designed in a backwards compatible manner by using a mix of nullable fields and default values in the database tables, views, and stored procedures. This ensures that the stored procedures can be called without the new columns and allow them to run with both the old and new code.
Destructive changes
Any change that cannot be done in a non-destructive manner is a destructive change. This can be as simple as adding a non nullable column where the value needs to be computed from existing fields, or renaming an existing column. To handle destructive changes it's necessary to break them up into three phases: Start, Transition, and End as shown in the diagram below.

It's worth noting that the Refactoring Phases are usually rolling, and the End phase of one refactor is the Transition phase of another. The table below details which application releases needs to be supported during which database phase.
| Database Phase | Release X | Release X+1 | Release X+2 |
|---|---|---|---|
| Start | ✅ | ❌ | ❌ |
| Transition | ✅ | ✅ | ❌ |
| End | ❌ | ✅ | ✅ |
Migrations
The three different migrations described in the diagram above are, Initial migration, Transition migration and Finalization migration.
Initial migration
The initial migration runs before the code deployment, and its purpose is to add support for Release X+1 without breaking support of Release X. The migration should execute quickly and not contain any costly operations to ensure zero downtime.
Transition migration
The transition migration are run sometime during the transition phase, and provides an optional data migration should it be too slow or put too much load on the database, or otherwise make it unsuitable for the Initial migration.
- Compatible with Release X and Release X+1 application.
- Only data population migrations may be run at this time, if they are needed
- Must be run as a background task during the Transition phase.
- Operation is batched or otherwise optimized to ensure the database stays responsive.
- Schema changes are NOT to be run during this phase.
Finalization migration
The finalization migration removes the temporary measurements that were needed to retain backwards compatibility with Release X, and the database schema henceforth only supports Release X+1. These migrations are run as part of the deployment of Release X+2.
Example
Let's look at an example, the rename column refactor is shown in the image below.

In this refactor we rename the column Fname in the Customer table to FirstName. This could
easily be achieved using a regular Alter Table statement but that would break compatibility with
existing running code. Instead let's look at how we can incrementally refactor this table.
We will begin by creating a migration which adds the column FirstName to the Customer Table. At
the same time we will also update the Stored Procedures to sync the content between FName and
FirstName which ensures both the old and new server releases can run at the same time. The sync
code is highlighted in the code snippet below.
Afterwards the new server version will be deployed, once everything checks out the existing data
will be migrated using a Data Migration script. Which essentially copies the FName to
FirstName columns.
Lastly the Second Migration will be run which removes the old column and updates the Stored Procedure to remove the synchronization logic.
Migrations
All database migrations should support being run multiple times; even if subsequent runs perform no actions.
- Initial Migration
- Transition Migration
- Finalization Migration
Located in util/Migrator/DbScripts.
-- Add Column
IF COL_LENGTH('[dbo].[Customer]', 'FirstName') IS NULL
BEGIN
ALTER TABLE
[dbo].[Customer]
ADD
[FirstName] NVARCHAR(MAX) NULL
END
GO
-- Drop existing SPROC
IF OBJECT_ID('[dbo].[Customer_Create]') IS NOT NULL
BEGIN
DROP PROCEDURE [dbo].[Customer_Create]
END
GO
-- Create the new SPROC
CREATE PROCEDURE [dbo].[Customer_Create]
@CustomerId UNIQUEIDENTIFIER OUTPUT,
@FName NVARCHAR(MAX) = NULL, -- Deprecated as of YYYY-MM-DD
@FirstName NVARCHAR(MAX) = NULL
AS
BEGIN
SET NOCOUNT ON
SET @FirstName = COALESCE(@FirstName, @FName);
INSERT INTO [dbo].[Customer]
(
[CustomerId],
[FName],
[FirstName]
)
VALUES
(
@CustomerId,
@FirstName,
@FirstName
)
END
Located in util/Migrator/DbScripts_transition.
UPDATE [dbo].Customer SET
FirstName=FName
WHERE FirstName IS NULL
Located in util/Migrator/DbScripts_finalization.
-- Remove Column
IF COL_LENGTH('[dbo].[Customer]', 'FName') IS NOT NULL
BEGIN
ALTER TABLE
[dbo].[Customer]
DROP COLUMN
[FName]
END
GO
-- Drop existing SPROC
IF OBJECT_ID('[dbo].[Customer_Create]') IS NOT NULL
BEGIN
DROP PROCEDURE [dbo].[Customer_Create]
END
GO
-- Create the new SPROC
CREATE PROCEDURE [dbo].[Customer_Create]
@CustomerId UNIQUEIDENTIFIER OUTPUT,
@FirstName NVARCHAR(MAX) = NULL
AS
BEGIN
SET NOCOUNT ON
INSERT INTO [dbo].[Customer]
(
[CustomerId],
[FirstName]
)
VALUES
(
@CustomerId,
@FirstName
)
END
Deployment orchestration
There are some important constraints to the implementation of the process:
- Bitwarden Production environments are required to be on at all times
- Self-host instances must support the same database change process; however, they do not have the same always-on application constraint
- Minimization of manual steps in the process
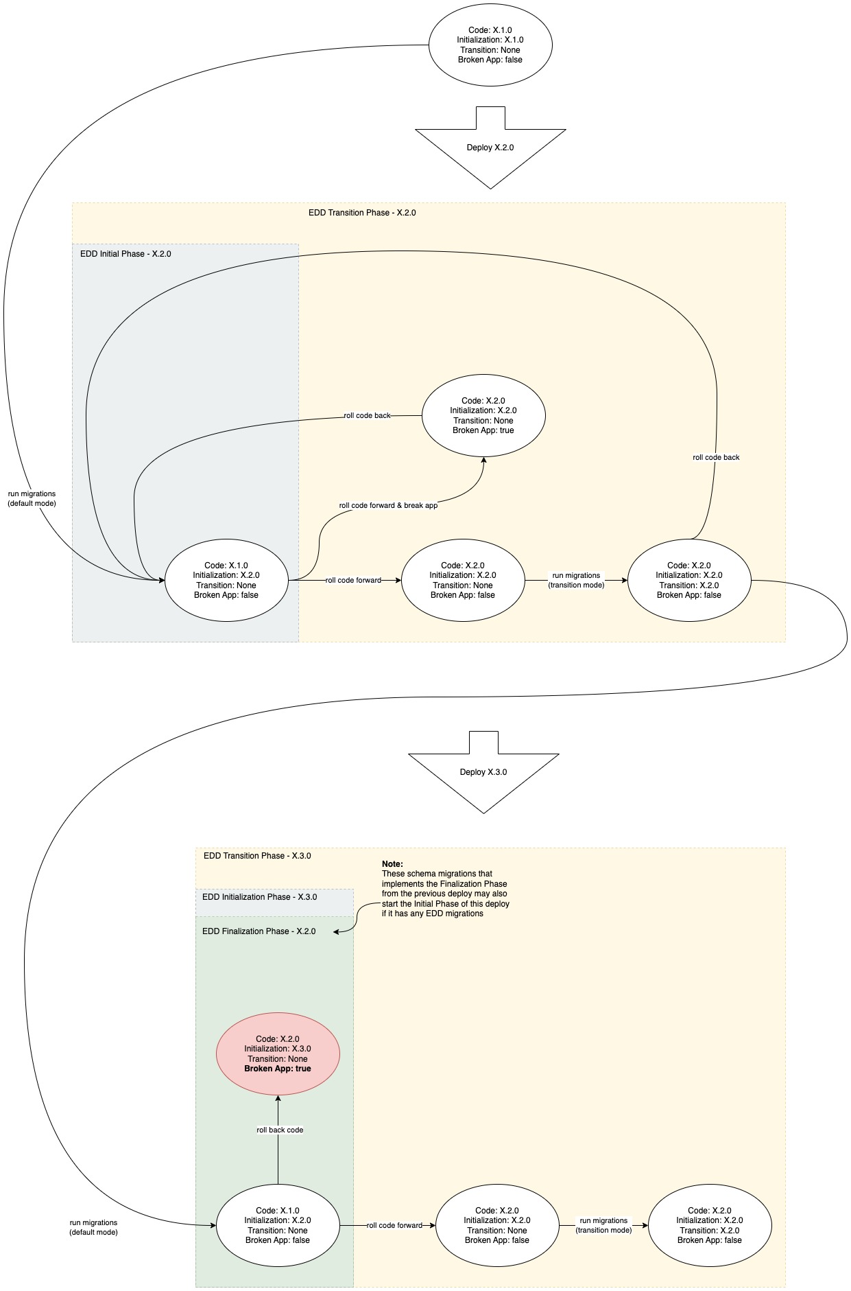
The process to support all of these constraints is a complex one. Below is an image of a state machine that will hopefully help visualize the process and what it supports. It assumes that all database changes follow the standards that are laid out in Migrations.
[Open Image in a new tab for better
viewing]
Online environments
Schema migrations and data migrations as just migrations. The underlying implementation issue is
orchestrating the runtime constraints on the migration. Eventually, all migrations will end up in
DbScripts. However, to orchestrate the running of Transition and associated Finalization
migrations, they are kept outside of DbScripts until the correct timing.
In environments with always-on applications, Transition scripts must be run after the new code has
been rolled out. To execute a full deploy, all new migrations in DbScripts are run, the new code
is rolled out, and then all Transition migrations in the DbScripts_transition directory are run
as soon as all of the new code services are online. In the case of a critical failure after the new
code is rolled out, a Rollback would be conducted (see Rollbacks below). Finalization migrations
will not be run until the start of the next deploy when they are moved into DbScripts.
After this deploy, to prep for the next release, all migrations in DbScripts_transition are moved
to DbScripts and then all migrations in DbScripts_finalization are moved to DbScripts,
conserving their execution order for a clean install. For the current branching strategy, PRs will
be open against main when rc is cut to prep for this release. This PR automation will also
handle renaming the migration file and updating any reference of [dbo_finalization] to [dbo].
The next deploy will pick up the newly added migrations in DbScripts and set the previously
repeatable Transition migrations to no longer be repeatable, execute the Finalization
migrations, and then execute any new migrations associated with the code changes that are about to
go out.
The state of migrations in the different directories at any one time is is saved and versioned in the Migrator Utility which supports the phased migration process in both types of environments.
Offline environments
The process for offline environments is similar to the always-on ones. However, since they do not have the constraint of always being on, the Initial and Transition migrations will be run one after the other:
- Stop the Bitwarden stack as done today
- Start the database
- Run all new migrations in
DbScripts(both Finalization migrations from the last deploy and any Initial migrations from the deploy currently going out) - Run all Transition migrations
- Restart the Bitwarden stack.
Rollbacks
In the event the server release failed and needs to be rolled back, it should be as simple as just re-deploying the previous version again. The database will stay in the transition phase until a patch can be released, and the server can be updated. Once a patch is ready to go out, it is deployed the Transition migrations are rerun to verify that the DB is in the state that it is required to be in.
Should a feature need to be completely pulled, a new migration needs to be written to undo the database changes and the future migration will also need to be updated to work with the database changes. This is generally not recommended since pending migrations (for other releases) will need to be revisited.
Testing
Prior to merging a PR please ensure that the database changes run well on the currently released version. We currently do not have an automated test suite for this and it’s up to the developers to ensure their database changes run correctly against the currently released version.
Further reading
- Evolutionary Database Design (Particularly All database changes are database refactorings)
- The Agile Data (AD) Method (Particularly Catalog of Database Refactorings)
- Refactoring Databases: Evolutionary Database
- Refactoring Databases: Evolutionary Database Design (Addison-Wesley Signature Series (Fowler)) ISBN-10: 0321774515